张政办发〔2025〕40号
张掖市人民政府办公室关于印发《个人身后“一件事”工作方案》的通知
各县区人民政府,市政府有关部门,市直及省属驻张有关单位:
市政府政务服务中心、市大数据中心制定的《个人身后“一件事”工作方案》已经市政府同意,现印发给你们,请结合实际抓好贯彻落实。
张掖市人民政府办公室
2025年6月16日
个人身后“一件事”工作方案
为持续深化政务服务,扎实推进个人身后“一件事”改革,按照省政府办公厅《关于印发<“高效办成一件事”2025年度第一批重点事项清单>的通知》(甘政办发〔2025〕12号)和《关于印发个人身后“一件事”工作方案的通知》(甘政办发〔2025〕43号)精神,结合我市实际,制定本方案。
一、总体要求
坚持以习近平新时代中国特色社会主义思想为指导,全面贯彻党的二十大和二十届二中、三中全会精神,深入落实习近平总书记视察甘肃重要讲话重要指示精神,以群众办事需求为导向,以高效便捷为目的,按照“按需组合、一次申办、一次告知、一网通办、并联审批、限时办结”要求,将多部门、多流程、多层级办理的事项和系统进行整合联通,力争个人身后“一件事”办理时限、申请材料压缩60%以上,全面提升群众办事便捷度、体验感。
二、工作任务
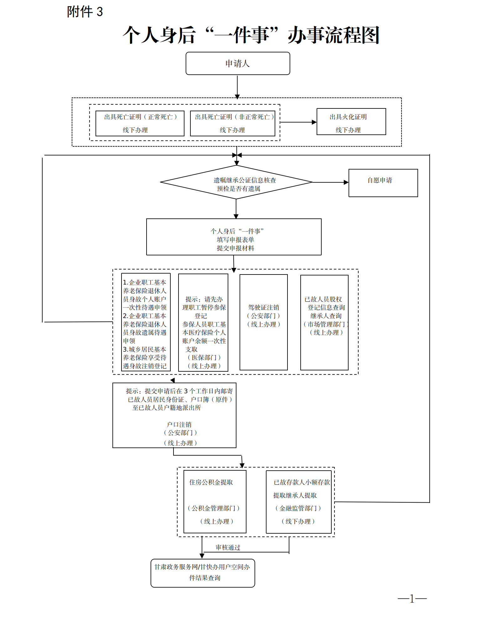
(一)梳理完善业务事项。按照“一表申请、一套材料、一个流程、一套指南”要求,及时认领省级业务主管部门下发的清单事项,完善个人身后“一件事”要素信息,进一步明确办事标准,精简办事材料。各相关部门单位根据梳理形成的个人身后“一件事”申请表(见附件1)和申请材料清单(见附件2),优化办事流程,编制统一办事流程图(见附件3)和办事指南(见附件4),确保群众办事便捷高效,不断提升服务效能。
责任部门:市政府政务服务中心、市卫生健康委、市公安局、市市场监管局、市民政局、市人社局、市医保局、市司法局、市公积金管理中心、张掖金融监管分局
完成时限:2025年6月20日前
(二)推动业务数据共享。将群众办理身后事涉及的申请材料、业务受理、开具证明等事项,通过信息共享方式进行整合,对群众提交线上可办的联办申请,通过数据共享自动匹配用户信息,实现群众办事申请表单的智能预填、材料自动核验及业务协同审批。依托全省一体化政务服务平台,实现死亡证明、火化证明、遗嘱公证、继承公证、社保医保提取、住房公积金提取、小额存款提取等业务数据互联互通。
责任部门:市大数据中心、市卫生健康委、市公安局、市市场监管局、市民政局、市人社局、市医保局、市司法局、市公积金管理中心、张掖金融监管分局
完成时限:2025年6月底前
(三)实现线上“一网通办”。申请人通过甘肃政务服务网和“甘快办”移动端“高效办成一件事”重点事项服务专区统一办事入口进行申请办理后,由一体化平台分发至各相关部门,各部门按照职责及时受理,并将结果反馈至一体化政务服务平台个人中心,实现个人身后“一件事”一次申请、一网办理,提升办事便捷度。
责任部门:市大数据中心、市卫生健康委、市公安局、市市场监管局、市民政局、市人社局、市医保局、市司法局、市公积金管理中心、张掖金融监管分局
完成时限:2025年6月底前
(四)实现线下“只进一门”。按照政务服务事项应进必进的要求,将个人身后“一件事”纳入市县两级政务服务中心“高效办成一件事”综合受理窗口,负责统一受理和转办个人身后各项业务。发挥现有帮办团队优势,开展帮办代办服务,实现“一窗受理、按责转办、并联审批、限时办结、一窗出件”。
责任部门:各县区政务服务中心、市卫生健康委、市公安局、市市场监管局、市人社局、市医保局、市司法局、市公积金管理中心、张掖金融监管分局、市政府政务服务中心
完成时限:2025年6月底前
(五)实现诉求“一线应答”。充分发挥12345政务服务便民热线作用,将个人身后“一件事”纳入服务范围,及时更新录入知识库,为群众提供政策解答和业务办理问题咨询服务,推动群众诉求按时解决。市级各相关部门要督促指导本条线系统内部做好业务支撑工作,确保各级12345热线受理的个人身后咨询业务“接诉即办”。
责任部门:市政府政务服务中心、市卫生健康委、市公安局、市市场监管局、市民政局、市人社局、市医保局、市司法局、市公积金管理中心、张掖金融监管分局
完成时限:2025年6月底前
三、职责分工
(一)市政府政务服务中心、市大数据中心:市政府政务服务中心负责梳理形成申请表单和申请材料清单,编制统一办理流程图和办事指南,做好个人身后“一件事”事项认领、进驻大厅、专区设置、政策解答、人员培训、12345知识库录入、业务测试等工作;市大数据中心负责在甘肃政务服务网和“甘快办”移动端市县区子站“高效办成一件事”专区上线个人身后“一件事”,做好政务数据互联互通工作。
(二)市卫生健康委:负责指导相关医疗卫生机构开具在医疗卫生机构内经救治无效正常死亡的患者,以及在医疗卫生机构外正常死亡人员的《死亡医学证明(推断)书》,并统一协调及时将死亡信息推送至政务数据共享平台。
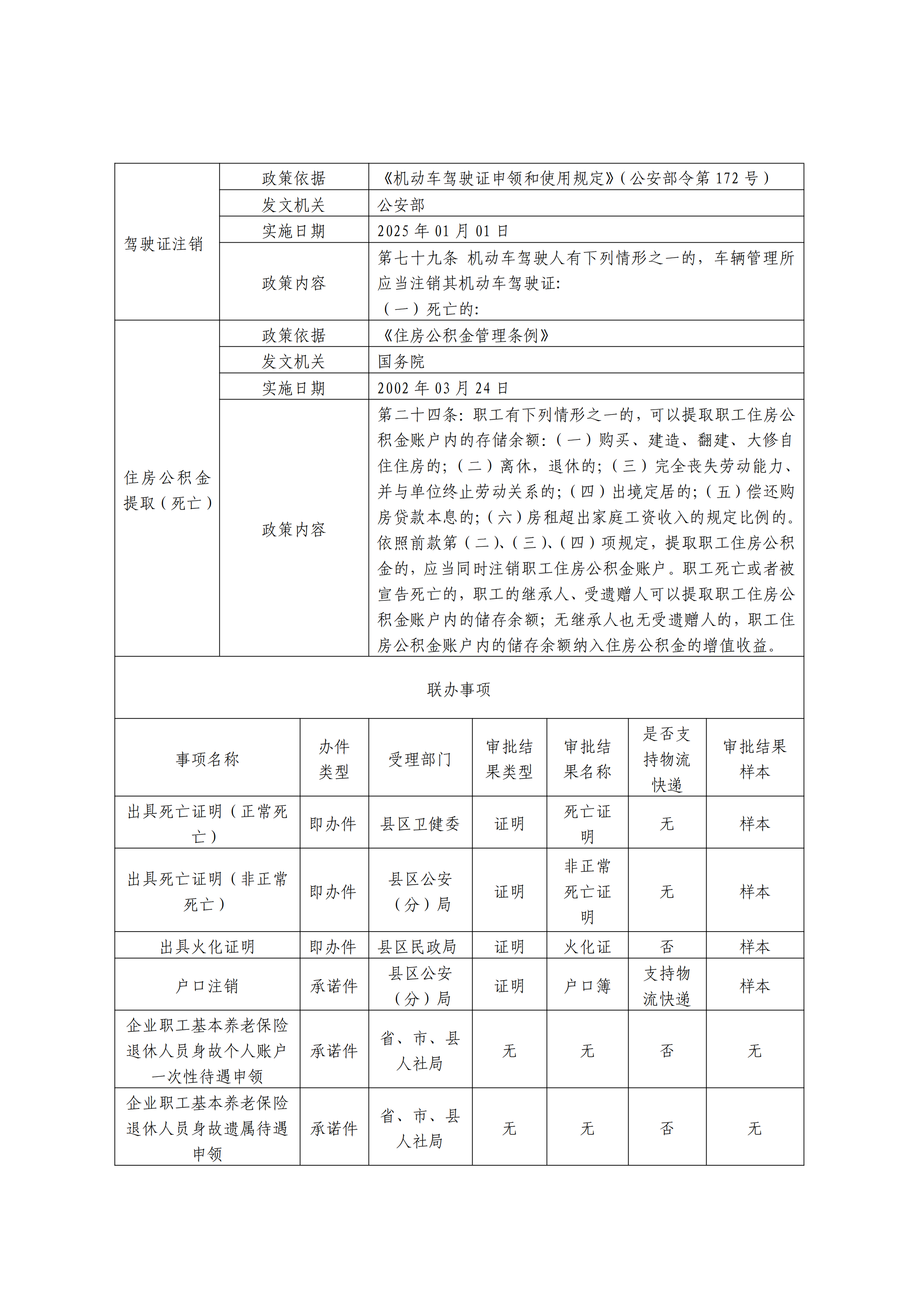
(三)市公安局:负责指导县区对依法处置的非正常死亡案(事)件,依相关调查和鉴定结论出具非正常死亡证明,及时将非正常死亡查询信息推送至政务数据共享平台。按照群众需求和相关规定办理户口注销、驾驶证注销等手续。
(四)市民政局:负责指导县区开具火化证明,并将死者火化信息(公民身份证号码、姓名、性别、地址、死亡时间、火化时间等)及时推送至政务数据共享平台。
(五)市人社局:负责办理企业职工基本养老保险退休人员身故个人账户一次性待遇申领、企业职工基本养老保险退休人员身故遗属待遇(丧葬补助金和抚恤金)申领、城乡居民基本养老保险享受待遇身故注销登记等事项,及时将社保卡、办件等相关信息推送至政务数据共享平台。
(六)市医保局:负责办理参保人员职工基本医疗保险参保个人账户余额一次性支取等事项,及时将参保人参保信息推送至政务数据共享平台。
(七)市公积金管理中心:负责办理个人住房公积金账户存储余额提取等事项,及时将住房公积金缴存人缴存信息推送至政务数据共享平台。
(八)市司法局:负责指导市县区公证部门开展已故人员遗嘱继承公证信息核查业务,及时将遗嘱公证、继承公证信息推送至政务数据共享平台。
(九)市市场监管局:负责指导县区市场监管部门开展已故人员股权登记信息查询(继承人查询)业务,及时将股权信息推送至政务数据共享平台。
(十)张掖金融监管分局:负责对银行机构办理存款人小额存款提取业务的合法性进行监督。
四、工作要求
市政府办公室负责牵头抓总,统筹协调,及时研究解决工作推进中的难点问题。各级各相关部门要强化协同配合,形成工作合力,主动加强与省级业务主管部门的沟通衔接,指导县级行业部门熟悉办理流程,推动业务系统与政务数据共享平台数据联通、信息共享。加强窗口工作人员队伍建设,组织开展相关培训。建立常态化宣传机制,通过政府网站、新闻媒体、实地宣讲等方式,提高个人身后“一件事”的知晓率,对改革中遇到的堵点问题予以及时回应解答,增强群众办事的便捷度和满意度。
附件:1.个人身后“一件事”申请表
2.个人身后“一件事”申请材料清单
3.个人身后“一件事”办事流程图
4.个人身后“一件事”办事指南











