欢迎访问临泽县人民政府门户网站
网站支持IPv6
|
设为首页
|
加入收藏
|
繁体
简体
|
无障碍阅读
|
适老化模式
|
个人中心
首页
党政动态
走进临泽
政府信息公开
办事服务
政民互动
临泽招商
智能小掖
甘快办
收藏
订阅
温馨提示:
收藏、订阅需先登录,系统检测到您未登录,请点击“确认”将为您跳转到登录页面。
确认
首页
>
党政动态
>
通知公告
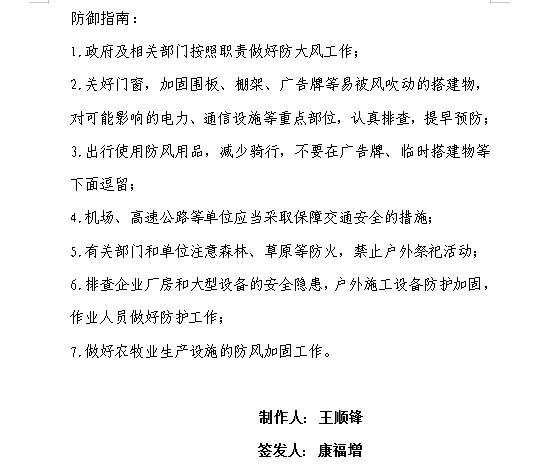
临泽县气象台2026年04月23日9时36分发布大风蓝色预警信号(发布)(2026027)
发表日期:
2026-04-23 09:52
编辑录入:
临泽县气象局
来源:临泽县气象局
:
小
中
大
扫一扫在手机打开当前页
打印
甘肃临泽
文明临泽
枣乡临泽
返回顶部